Agent Architecture Fundamentals: Making Decisions That Scale
From Code to Agents: The Complete AI Architecture Playbook
This is the first article in a series exploring AI agent development, from architectural decisions to production implementation.
Every conversation about AI implementation eventually hits the same wall: “Should we build an agent for this?”
What you’ll learn in this article:
Why most teams choose the wrong AI architecture (and how to avoid their mistakes)
The surprising parallel between human learning and agent systems
When simple code beats expensive agents—and when it doesn’t
How LangGraph, AutoGen, and CrewAI differ (and which one you actually need)
The five core components every agent system shares
Real cost numbers: what agents actually cost to run in production
A decision framework to choose the right architecture for your problem
The answer is almost always more nuanced than yes or no. Because here’s the uncomfortable truth—most teams are either over-engineering simple problems with expensive agents or under-engineering complex ones with brittle workflows. I’ve seen companies burn six months building autonomous agents for what should have been a 200-line Python script, and I’ve watched others try to scale deterministic workflows to handle problems that fundamentally require adaptive reasoning.
This isn’t just about choosing the right tool. It’s about understanding the capability-complexity curve and knowing exactly where your problem sits on it.
The Cognitive Parallel: Why Agent Architecture Mirrors Human Learning
Before we dive into the technical workflow, it’s worth understanding why agent architectures are structured the way they are. The answer lies in cognitive science and evolutionary biology.
How Humans Learn: The Perception-Action Loop
The human brain doesn’t process information linearly. It operates in a continuous loop that cognitive scientists call the “perception-action cycle”:
Perceive: Your senses gather signals from the environment (visual, auditory, tactile)
Integrate: Your brain integrates these signals with existing knowledge and memories
Decide: You form intentions and select actions based on goals
Act: You execute motor commands to interact with the world
Observe: You perceive the consequences of your actions
Learn: Your brain updates its internal models based on outcomes
This isn’t a one-time process—it’s continuous feedback. When you learn to ride a bike, you’re not following a predetermined script. You try to balance (action), feel yourself tipping (observation), adjust your posture (new action based on feedback), and gradually build an internal model of what works. Each iteration refines your understanding.
The key insight: Learning happens through interaction with the environment, not passive observation. You can’t learn to swim by reading about swimming. You need to get in the water, struggle, get feedback, and adapt.
Evolution as the Ultimate Adaptive System
Zoom out further and evolution itself is an agent-like process:
Environment: Provides signals (survival pressures, resource availability, predators)
Variation: Random mutations create different “strategies” (genetic diversity)
Selection: The environment “evaluates” which strategies work (natural selection)
Retention: Successful strategies persist and propagate (heredity)
Iteration: The cycle repeats over generations, continuously optimizing
Evolution doesn’t have a predetermined plan. It explores the solution space through trial, error, and feedback. Successful adaptations compound over time. Failed ones disappear. The system learns what works without anyone explicitly programming it.
The Agent Architecture Connection
Now look at how we’ve designed autonomous agents:
Perception: Agents receive user input and environmental signals (tool results, errors)
Integration: They combine current input with memory (past interactions) and knowledge base (domain facts)
Reasoning: The model decides what action to take next based on the goal
Action: Agents execute tool calls to interact with their environment
Observation: They process the results of their actions
Adaptation: They adjust their strategy based on what worked or failed
This isn’t coincidental. We’re building artificial systems that mirror natural intelligence because these patterns are fundamental to adaptive behavior.
The critical similarity: Both humans and agents improve through feedback loops. A child learning language doesn’t get a complete grammar uploaded to their brain—they try words, see reactions, get corrected, and gradually refine their model. An agent learning to research doesn’t follow a rigid script—it searches, evaluates results, adjusts queries, and iterates toward better answers.
The critical difference: Human learning is deeply embodied and contextual. We learn through years of multimodal experience—touch, taste, emotion, social feedback. Agents operate in narrow, digital environments with limited feedback signals. A human has millions of years of evolutionary priors; an agent starts nearly from scratch with each task.
Why This Matters for System Design
Understanding this cognitive parallel helps us build better agents:
1. Feedback is essential: Just as humans can’t learn without consequences, agents need high-quality tool responses and error messages. A tool that returns “Failed” teaches nothing. A tool that returns “Failed: Rate limit exceeded, retry in 60 seconds” enables adaptation.
2. Memory enables improvement: Humans don’t relearn everything each day—we build on past experience. Agents should store successful strategies (episodic memory) and learn from mistakes. “Last time I searched for financial data, I got better results from investor relations pages than press releases.”
3. Exploration requires safety: Children learn because parents create safe environments to fail. Agents need guardrails—rate limits, approval gates, rollback mechanisms—so they can explore without catastrophic failures.
4. Goals shape behavior: Evolution optimized for survival and reproduction. Humans optimize for complex, often conflicting goals. Agents optimize for whatever objective we give them. Misaligned goals lead to misaligned behavior—this is the alignment problem in microcosm.
5. Iteration beats planning: Both evolution and human learning succeed through many small iterations, not perfect plans. The best agents aren’t those that generate flawless 10-step plans—they’re those that take a step, observe, adjust, and repeat.
This is why pure workflows break down for complex tasks—they assume you can plan the entire solution upfront. But for genuinely novel problems, you need systems that can sense, act, observe, and adapt. Just like we do.
The Architecture Spectrum: A Mental Model for Decision-Making
Before you reach for LangGraph, AutoGen, or CrewAI, you need to understand the fundamental trade-offs in AI system design. These aren’t just implementation details—they’re structural constraints that will determine your system’s reliability, cost, and maintainability for years to come.
Pure Code: Deterministic, Fast, Fragile
When to use: Fixed input-output transformations where all edge cases can be enumerated.
Pure code is deterministic computation—no probabilistic reasoning, no model calls, no ambiguity. You write explicit logic for every scenario. The advantages are obvious: it’s fast (microseconds, not seconds), cheap (no API costs), and predictable (same input always produces the same output).
But here’s what most tutorials won’t tell you: the fragility isn’t just about edge cases. It’s about the maintenance burden when your problem space evolves. Every new requirement means modifying your code. Every new data format means updating your parsers. The cost isn’t in the initial build—it’s in the year-two refactoring when your business has changed but your code hasn’t.
Real-world example: Data validation pipelines, ETL jobs, report generation from structured databases. These problems have stable schemas and predictable transformations. Adding an LLM here isn’t innovation—it’s waste.
Deterministic Workflows: Control with Guardrails
When to use: Multi-step processes with known branches and explicit error-handling requirements.
Workflows give you something pure code can’t: explicit orchestration of complex processes with observable state at every step. Think Apache Airflow, Temporal, or Step Functions. You model your process as a directed acyclic graph (DAG) where each node is a discrete operation and edges represent dependencies.
The power is in the visibility and fault tolerance. When step 3 of 10 fails, you know exactly where you are, what data you have, and what recovery options exist. You can implement compensating transactions, dead letter queues, and circuit breakers. This is engineering for production, not demos.
But workflows break down when your branching logic becomes too complex or when you can’t enumerate all possible paths upfront. If you find yourself writing hundreds of conditional edges in your DAG, you’re fighting the paradigm. That’s your signal that you need something more adaptive.
Real-world example: Order fulfillment systems, insurance claim processing, loan approval pipelines. These domains have established business rules and regulatory requirements that demand audit trails and deterministic behavior.
RAG Systems: Retrieval as a Capability Primitive
When to use: Question-answering over large document corpora where the answer exists in your data.
RAG (Retrieval-Augmented Generation) is often misunderstood as “just search with LLMs.” That undersells it. RAG is a capability primitive—it combines the semantic understanding of language models with the precision of information retrieval. You’re not replacing search; you’re augmenting generation with grounded facts.
The architecture is deceptively simple: embed your documents into a vector space, embed the user’s query into the same space, retrieve the most relevant chunks via similarity search, then pass those chunks as context to an LLM for synthesis. But the devil is in the implementation details—chunk size, embedding model selection, retrieval algorithms, reranking strategies, context window management.
Here’s what separates production RAG from toy demos: handling citation accuracy, managing chunk boundaries that split critical information, dealing with outdated or conflicting information in your corpus, and gracefully degrading when no relevant information exists.
Critical limitation: RAG systems are fundamentally reactive. They answer questions based on what exists in their knowledge base. They don’t plan multi-step actions, they don’t make decisions that require reasoning over multiple retrieval steps, and they don’t adapt their behavior based on intermediate results. When someone asks “Find me three competitors in the healthcare AI space, analyze their pricing models, and draft a competitive positioning document,” a pure RAG system fails. That requires orchestration, tool use, and adaptive planning—that’s agent territory.
Real-world example: Customer support bots, internal knowledge search, legal document analysis, medical literature review. These domains need accurate information retrieval with natural language interfaces but don’t require autonomous decision-making.
Autonomous Agents: Adaptive Reasoning at a Cost
When to use: High variability inputs, open-ended reasoning, dynamic planning, or continual learning requirements.
Here’s where we get serious. Autonomous agents aren’t just LLMs with tools—they’re systems that can decompose complex goals, make sequential decisions, observe the results of their actions, and adapt their plans accordingly. This is the difference between “summarize this document” and “research our top three competitors, analyze their Q3 earnings calls, identify strategic shifts, and produce a board-ready report.”
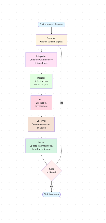
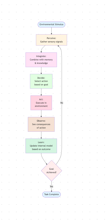
The canonical agent architecture implements a perception-reasoning-action loop:
Perceive: Understand the current state (user input, environment, previous actions)
Reason: Decide what to do next (which tool to call, what information to gather)
Act: Execute the decision (call a tool, generate a response)
Observe: Process the results and update your understanding
Repeat until the goal is achieved or you determine it’s unachievable
This loop is what enables emergent behavior—the agent can discover solution paths you didn’t explicitly program. But it’s also what makes agents expensive and unpredictable.
The real costs:
Latency: Each loop iteration is a model call. A task might take 5-20 iterations. That’s 30-120 seconds instead of 3 seconds.
Compute: You’re calling frontier models repeatedly. A single agent task might cost $0.50-5.00 in API fees.
Reliability: Agents can get stuck in loops, make nonsensical tool calls, or confidently execute the wrong plan.
Observability: Debugging “why did my agent do that?” is harder than debugging deterministic code.
Governance: How do you ensure an autonomous system follows policies when its behavior isn’t fully predetermined?
When it’s worth it: Customer data analysis requiring multiple tool calls and synthesis, research assistants that need to explore information spaces adaptively, code generation systems that must test and iterate, dynamic workflow orchestration where the optimal path depends on intermediate results.
When it’s not: Anything with a deterministic solution path, anything where latency matters more than capability, anything where explainability is a hard requirement.
The Decision Framework: Five Critical Questions
Here’s how to actually make this choice:
1. Are my inputs unstructured or unpredictable?
This is about input variance, not input format. If you’re processing PDFs, that’s not necessarily unstructured—if they’re all tax forms with predictable layouts, that’s structured. But if users are submitting free-form research questions that could span any domain, that’s unstructured.
Low variance → code or workflow. High variance → RAG or agents.
2. Do I need multistep planning that adapts to intermediate results?
This is the killer question. Most problems don’t require adaptive planning. If you can write out the steps upfront—”First do X, then Y, then Z”—use a workflow. But if the optimal sequence depends on what you discover along the way, you need an agent.
Example: “Book me a flight to New York” doesn’t require adaptive planning. “Plan a week-long trip to Japan optimized for food experiences within a $3000 budget” does—you need to search flights, check prices, research restaurants, verify locations, recalculate budget, maybe adjust the itinerary.
3. Can document retrieval solve my need, or must the system decide and act autonomously?
RAG is often the right answer for “knowledge problems.” But if the user needs something done, not just something known, RAG isn’t enough. “What’s our company policy on remote work?” → RAG. “Schedule a meeting with everyone available next Tuesday and prepare an agenda based on last month’s action items” → Agent.
4. Will I want this system to improve itself over time with minimal human intervention?
This is about learning loops. Code and workflows require developer intervention to improve. RAG can improve with better document management and retrieval tuning. Agents can potentially improve through feedback loops, prompt refinement, and learned behaviors.
If you need a system that gets smarter without constant human tuning, agents are your only real option. But be realistic—this is hard to implement well.
5. Can I tolerate the latency and maintenance burden of a foundation model?
Agents aren’t fire-and-forget. You need monitoring, evaluation frameworks, guardrails, fallback logic, and ongoing prompt engineering. If you can’t staff this, don’t build it.
The Agent Framework Landscape: Making Informed Choices
Once you’ve decided an agent is the right architecture, you face another critical choice: which framework? This isn’t just about DX (developer experience)—it’s about which abstraction best matches your problem’s structure.
LangGraph: Graphs as a Programming Model
Philosophy: Agent behavior should be explicitly modeled as state machines with LLM-powered decision nodes.
LangGraph is built on a simple but powerful idea: represent your agent’s logic as a graph where nodes are functions (including LLM calls) and edges represent control flow. This gives you something most agent frameworks don’t: explicit control over execution paths.
Key advantages:
Deterministic sub-components: You can mix deterministic logic with LLM decisions in the same graph
State persistence: Built-in checkpointing means you can pause and resume agent execution
Human-in-the-loop: Easy to add approval gates or human feedback nodes
Debugging: You can visualize the exact path your agent took through the graph
When to use: Complex workflows that need both autonomous reasoning and explicit control flow. Scenarios requiring human oversight. Systems where you need to audit every decision point.
Trade-off: More boilerplate than higher-level frameworks. You’re explicitly programming the orchestration logic.
Example use case: Medical diagnosis assistant that needs human doctor approval before suggesting treatments. Financial analysis agent that must follow specific regulatory steps in a deterministic order.
AutoGen: Multi-Agent Conversation as Computation
Philosophy: Complex tasks are solved by multiple specialized agents conversing with each other.
AutoGen pioneered the multi-agent paradigm—instead of one agent with many tools, you have multiple agents with specialized roles. A “user proxy” agent represents the human, a “coder” agent writes code, a “critic” agent reviews the code, and they converse until the task is complete.
Key advantages:
Specialization: Each agent can have different prompts, models, and capabilities
Natural error correction: Agents can critique and refine each other’s work
Flexible conversations: You define conversation patterns, not rigid workflows
Built-in code execution: Native support for agents that write and run code
When to use: Problems requiring diverse expertise. Code generation and testing. Scenarios where critique/refinement loops add value.
Trade-off: Harder to predict exact behavior. Agent conversations can diverge or loop unexpectedly. More tokens consumed due to inter-agent communication.
Example use case: Software development agent system where one agent writes code, another writes tests, another does security review, and they iterate until all checks pass. Research assistant where one agent searches literature, another synthesizes findings, another fact-checks claims.
CrewAI: Role-Based Abstraction for Rapid Development
Philosophy: Abstract away orchestration complexity behind role-based agents and predefined workflows.
CrewAI is the “batteries included” framework. You define agents by their role (”researcher,” “writer,” “analyst”), assign them tasks, and CrewAI handles the orchestration. It’s opinionated about structure, which means less flexibility but faster development.
Key advantages:
Fastest prototyping: From idea to working demo in minimal code
Intuitive mental model: Roles and tasks map naturally to how humans think about work
Managed complexity: Don’t worry about orchestration loops or state management
Good defaults: Pre-configured patterns for common agent workflows
When to use: Rapid prototyping. Proof-of-concepts. Teams prioritizing velocity over fine-grained control.
Trade-off: Less control over execution logic. Harder to implement complex conditional flows or non-standard patterns. Can be a black box when debugging.
Example use case: Content creation pipeline where agents research topics, draft articles, and edit them. Market research agent that gathers data, analyzes trends, and produces reports.
Framework Selection Matrix
The Core Components: Understanding the Architecture
Regardless of which framework you choose, every agent system is built from five fundamental components. Understanding these deeply is more valuable than memorizing framework-specific APIs.
1. Orchestration: The Control Plane
Orchestration is the central nervous system of your agent. It receives user input, maintains conversation state, decides what to do next, coordinates between components, and returns results.
Think of it as a state machine that can invoke an LLM to make state transition decisions. In traditional software, state transitions are predetermined. In agent systems, the LLM decides “given my current state and goal, what should I do next?”
Key responsibilities:
Goal decomposition: Breaking complex requests into actionable steps
Tool selection: Deciding which tool (if any) to invoke at each step
Context management: What information to include in each model call
Termination logic: Determining when the task is complete or unachievable
Error recovery: Handling tool failures, model refusals, or invalid responses
Implementation patterns:
ReAct loop: Reasoning → Action → Observation → Repeat
Plan-and-execute: Generate full plan upfront, then execute each step
Hierarchical planning: High-level plans decompose into low-level plans
Reflexion: Agents that review their own actions and self-correct
We’ll explore these patterns in depth in Part 2.
2. Model: The Reasoning Engine
The model is your agent’s brain—typically a frontier LLM like GPT-4, Claude, or Gemini. But “use the biggest model” is naive advice. Different models have different strengths, and agent systems often benefit from heterogeneous model usage.
Strategic considerations:
Reasoning tasks: Use frontier models (GPT-4, Claude Opus, Gemini 1.5 Pro)
Tool calling: Models with native function calling (GPT-4, Claude 3+, Gemini)
Summarization/extraction: Smaller models often sufficient (GPT-3.5, Claude Haiku)
Cost optimization: Route simple decisions to cheaper models, complex ones to expensive models
Emerging trend: Multi-model architectures where a “coordinator” model (smaller, cheaper) handles routing and a “specialist” model (larger, expensive) handles complex reasoning. This can cut costs by 60-80% without sacrificing capability.
3. Tools: Extending Beyond Language
Tools are functions your agent can call to interact with the world. Without tools, an agent is just a chatbot. With tools, it becomes a system that can act.
The anatomy of a good tool:
Clear purpose: Each tool should do one thing well
Descriptive schema: The LLM needs to understand what the tool does and when to use it
Robust error handling: Tools fail; your descriptions should explain failure modes
Appropriate granularity: Too granular → agent makes too many calls. Too broad → hard for agent to use correctly
Common pitfalls:
Tool proliferation: Giving agents 50+ tools degrades performance. LLMs struggle to choose between too many options.
Ambiguous descriptions: “search the database” is too vague. “Search the customer database by email, returns customer_id, name, and account_status” is better.
Missing error information: If a tool fails, the error message should guide the agent’s next decision
Advanced pattern: Tool use is itself a skill you can teach through few-shot examples. Including successful tool-use trajectories in your prompt dramatically improves agent performance.
4. Memory: Context and Continuity
Memory gives agents the ability to maintain context across turns and learn from experience. But memory isn’t monolithic—it has distinct layers with different characteristics.
Short-term memory (conversation context):
Tracks the current conversation
Implemented as the message history in your API calls
Limited by model context window (8k-200k tokens depending on model)
Challenge: What to keep when you exceed the window?
Long-term memory (persistent state):
Stores information across sessions
Facts learned about the user
Preferences, past decisions, learned patterns
Implementation: Vector databases, knowledge graphs, or structured databases
Episodic memory (experience replay):
Stores past interaction trajectories
Enables agents to learn from successes and failures
“Last time I tried X in this situation, it failed because Y”
The memory challenge: Relevant recall. Having 10,000 facts in memory doesn’t help if you can’t retrieve the right ones at the right time. This is why memory systems need retrieval strategies—semantic search, recency weighting, importance scoring.
5. Knowledge Base: Domain-Specific Information
Your agent’s knowledge base provides information the foundation model wasn’t trained on: company docs, product specs, customer data, real-time information, proprietary research.
Critical distinction: Memory stores interaction history. Knowledge base stores domain facts. Don’t conflate them.
Implementation considerations:
Indexing strategy: How you chunk and embed documents affects retrieval quality
Update frequency: Real-time vs. batch updates
Access control: Can the agent access sensitive information?
Freshness: How do you handle outdated information?
Hybrid approaches: Combine structured databases (for precise facts) with vector search (for semantic retrieval). Example: Use SQL to find customers by ID, vector search to find customers by description.
Putting It Together: The Architecture in Action
Here’s how these components interact in a real agent system:
User sends a query: “Find quarterly reports from our top 3 competitors and analyze their revenue trends”
Orchestration receives the request and decides this requires multiple steps. It formulates a plan:
Identify top 3 competitors
Search for their Q1-Q4 reports
Extract revenue data
Perform comparative analysis
Model is invoked to interpret “top 3 competitors” in context. It references Memory (past conversations about competitors) and Knowledge Base (company strategy docs defining competitors)
Tools are called sequentially:
search_web(”Company X quarterly report 2024”)extract_financial_data(report_url)calculate_growth_rate(revenue_data)
Each tool result feeds back into Orchestration, which decides the next step
Memory is updated with findings so future queries can reference “those competitor reports we analyzed”
Final synthesis happens in the Model, producing a coherent analysis
This isn’t linear—it’s a loop. If a tool fails, the model reasons about why and tries a different approach. If data is missing, it searches elsewhere. This adaptivity is what makes agents powerful and what makes them complex.
The Bottom Line: Architecture Is Strategy
Here’s what I’ve learned after building and breaking dozens of AI systems: most teams fail not because they picked the wrong framework, but because they never properly diagnosed their problem.
They see “AI agent” as a product category rather than an architectural pattern. They confuse capability with necessity. They optimize for demo-ability instead of maintainability. And six months later, they’re either drowning in complexity they didn’t need or rebuilding from scratch because their simple solution couldn’t scale.
The uncomfortable truth: Most problems don’t need agents. They need better data pipelines, clearer business logic, or just a decent RAG system. But acknowledging this requires admitting that the boring solution might be the right one, and that’s hard when everyone’s talking about autonomous AI.
The equally uncomfortable truth: Some problems genuinely require agents, and trying to solve them with simpler architectures creates a different kind of hell—brittle conditional logic that breaks every week, workflows with hundreds of edges that nobody understands, or RAG systems that can’t handle multi-step reasoning no matter how much you tune retrieval.
The framework choice matters less than you think. LangGraph, AutoGen, and CrewAI all solve the same fundamental problem—coordinating LLM calls with tools and memory. They make different trade-offs, but a skilled team can build production systems with any of them. What matters is understanding your trade-offs: Do you need explicit control or rapid iteration? Human-in-the-loop or full autonomy? Multi-agent collaboration or single-agent workflows?
The component architecture matters more than you think. How you design tools, structure memory, integrate knowledge bases, and implement orchestration—these decisions compound over time. A poorly designed tool interface means your agent will struggle forever. A naive memory strategy means you’ll hit context limits and lose critical information. A knowledge base without proper retrieval means you’ll have the right data but never find it.
This is why we’re spending an entire series on fundamentals. Not because frameworks are complicated (they’re not), but because the design space is vast and the wrong choices are expensive.
Three principles to carry forward:
Start simple, evolve consciously. Begin with the simplest architecture that might work. When it breaks, upgrade deliberately—not reactively. Code → Workflow → RAG → Agent is an upgrade path, not a starting point.
Optimize for debuggability, not cleverness. The cleverest agent architecture is useless if you can’t figure out why it failed at 2 AM. Explicit beats implicit. Observable beats opaque. Boring beats brilliant.
Cost is a feature constraint. Every agent loop is model calls. Every model call is latency and money. If you can’t articulate why the adaptive reasoning is worth 10x the cost and 5x the latency, you probably don’t need it.
What makes this series different:
We’re not building toy demos. We’re not chasing benchmarks. We’re building mental models for production systems—the kind that run for years, handle edge cases gracefully, and don’t wake you up with cryptic failures.
By the end of this series, you’ll understand not just how to build agents, but when to build them, which patterns to apply, and why certain design decisions matter more than others. You’ll know the questions to ask before writing code, the trade-offs to consider before choosing frameworks, and the mistakes to avoid that most teams learn the hard way.
The goal isn’t to make you an expert in any one framework—it’s to make you dangerous with all of them. To give you the architectural intuition that separates teams who ship reliable systems from teams who perpetually refactor.
Because at the end of the day, the best architecture is still the simplest one that solves your problem. Everything else is just expensive complexity wrapped in hype.
References :
https://www.langchain.com/langgraph
https://microsoft.github.io/autogen/stable//user-guide/core-user-guide/quickstart.html
https://learning.oreilly.com/library/view/building-applications-with/9781098176495/
https://www.anthropic.com/news/model-context-protocol
https://developers.googleblog.com/en/a2a-a-new-era-of-agent-interoperability/







